關閉
關注我們:
  • 銷售熱線:020-87538587
  • 加盟熱線:020-87509399
  • 售后服務:020-87540332(10線)

金博軟件

你的位置:首頁 > 新聞中心  >  行業動態

醫療器械經營質量管理規范現場檢查指導原則

發布時間:2024-07-31點擊量:637

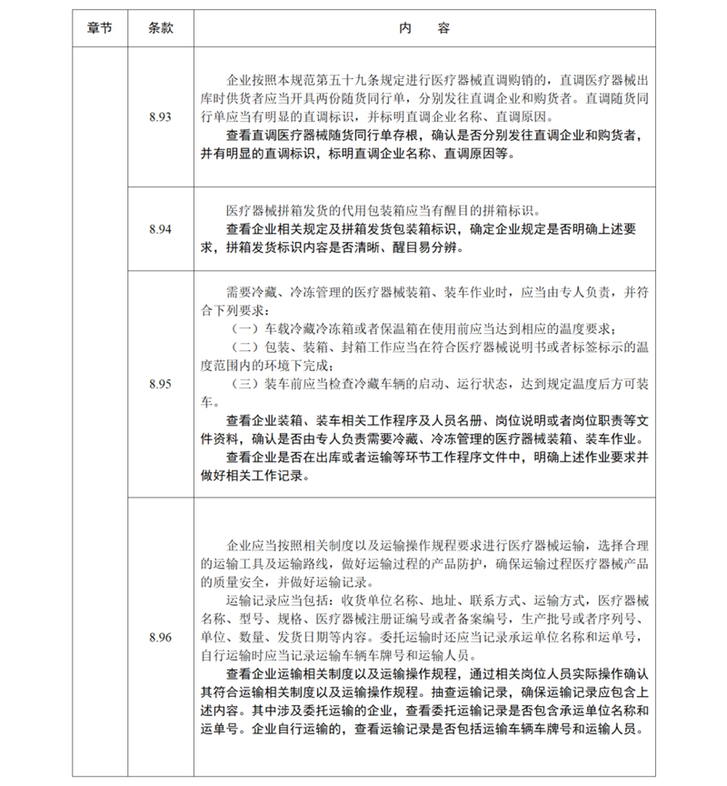
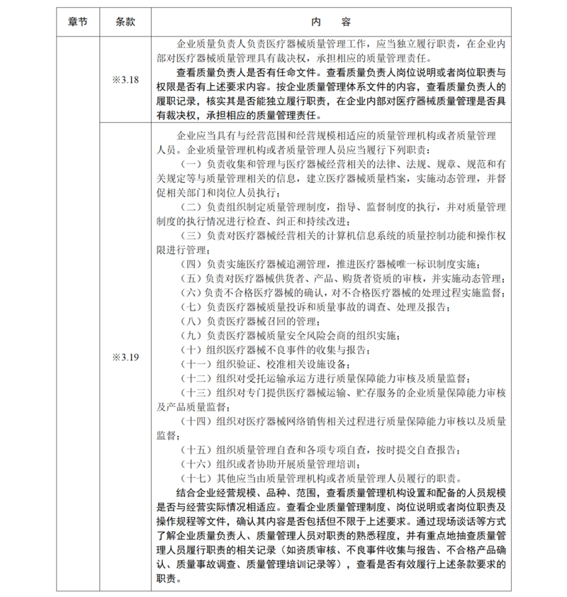
1.jpg2.jpg3.jpg4.jpg5.jpg6.jpg7.jpg8.jpg9.jpg10.jpg11.jpg12.jpg13.jpg14.jpg15.jpg16.jpg17.jpg18.jpg19.jpg20.jpg21.jpg22.jpg23.jpg24.jpg25.jpg26.jpg27.jpg28.jpg29.jpg30.jpg31.jpg32.jpg33.jpg

推薦新聞/ Recommended news