關閉
關注我們:
  • 銷售熱線:020-87538587
  • 加盟熱線:020-87509399
  • 售后服務:020-87540332(10線)

金博軟件

你的位置:首頁 > 新聞中心  >  行業動態

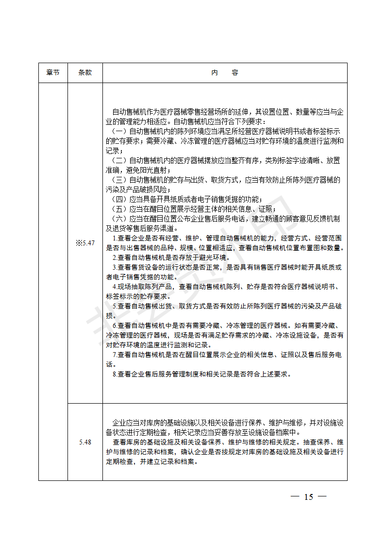
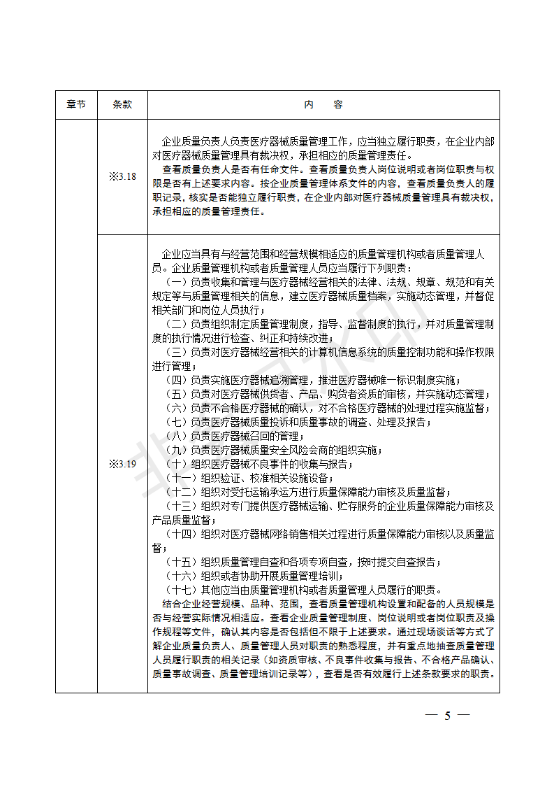
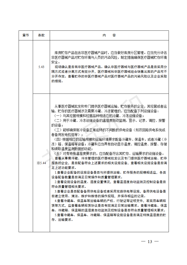
國家藥監局綜合司公開征求《醫療器械經營質量管理規范現場檢查指導原則(征求意見稿)》意見 藥監綜械管函〔2024〕337號

發布時間:2024-06-28點擊量:785

1719544392896107.png

1719481701226069179_01.png1719481701226069179_02.png1719481701226069179_03.png1719481701226069179_04.png1719481701226069179_05.png

1719481701226069179_06.png1719481701226069179_07.png1719481701226069179_08.png1719481701226069179_09.png1719481701226069179_10.png1719481701226069179_11.png1719481701226069179_12.png1719481701226069179_13.png

1719481701226069179_14.png1719481701226069179_15.png1719481701226069179_16.png1719481701226069179_17.png1719481701226069179_18.png1719481701226069179_19.png1719481701226069179_20.png1719481701226069179_21.png1719481701226069179_22.png1719481701226069179_23.png1719481701226069179_24.png1719481701226069179_25.png1719481701226069179_26.png1719481701226069179_27.png1719481701226069179_28.png1719481701226069179_29.png1719481701226069179_30.png1719481701226069179_31.png1719481701226069179_32.png1719481701226069179_33.png1719481701226069179_34.png






推薦新聞/ Recommended news